咨询电话:021-56802942

2020-2021学年建筑系分团委学生会干部换届名单公示

作者:建筑系2021/06/15 08:55

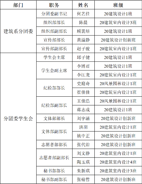
建筑系20级分团委、学生会干部经建筑系分团委学生会换届选举大会选举产生学生干部20名,学生干部选拔工作领导小组集体评议,现拟定学院2020-2021学年建筑系分团委学生会干部名单如下,现予以公示:

公示期7天,自69日至616日,如有异议。请及时向建筑系分团委王经纬老师反映。

联系电话:02166761055

联系地址:教学楼211b办公室      

建筑系直属党支部、分团委学生会

二〇二一年六月九


上海济光职业技术学院 人居环境与建筑设计学院 版权所有
地址:上海市宝山区水产路2859号
电话:(021)56802942