一、 招生对象:
符合参加2022年上海市部分普通高校专科层次依法自主招生考试条件并报名成功学生。
二、 提交“免笔试、面试”申请通道开放时间:
3月4日(周五)14:00——3月14日(周一)16:00。
三、 注意事项
(一)请考生认真对照我校《2022年上海济光职业技术学院专科依法自主招生章程》所规定的“免笔试、面试”申请条件准备相应材料,所有证书直接拍照上传即可,原件自行留存备查。若有各类证书成绩已出但尚未领到相关证书的,请提前到相关网站查询后提供包含查询网址的页面截图上传(或联系颁证机构出具考试合格证明)。(二)所有考生务必于3月11日-12日9:00-15:00登录上海招考热线(www.shmeea.edu.cn)填报志愿。(三) “免笔试、面试”申请通过审核的考生注意在上海招考热线填报院校及专业志愿时第一专业须与预报名系统中的“专业意向”相同,面试资格方为有效。(四)网上缴费时间:3月17-18日9:00-15:00登录上海招考热线(www.shmeea.edu.cn)办理缴费,若未缴费则取消面试或笔试资格。四、 系统具体操作流程
1.打开手机微信扫描下方二维码进入。


2.初次打开预报名系统请点击“注册”(需自行设置密码后方可登录)。3.填写注册信息:按要求认真填写真实姓名及身份证号(确保身份证号准确无误,末尾为字母X的大写输入);请准确填写手机号码并牢记账号密码,如忘记密码可通过身份证号及手机号码找回,填写完毕点击“提交”按钮,如下图所示。 (注:3月13日12:00起,未在上海招考热线填报我校专业志愿者不可注册及登陆本系统。)

4.注册成功,点击“进入主页”——>“上海依法自主招生预报名”。

5.认真阅读报名公告后点击“开始报名”进行预报名信息填写。

6.请按要求填写基本信息(带*号的信息为必填项,不带*号的为选填项),填写完毕请按下图操作,确认无误则点击“下一步”提交预报名信息及再次查看确认基本信息。

7.完成以上步骤后如需申请“免笔试、面试”资格的考生请点击“申请免笔试、面试资格”;考生按如下要求填写及上传符合“免笔试、面试”条件的相关材料,点击提交并耐心等待审核结果。①点击“名称”下拉菜单,选择符合要求的证书类型。②点击“级别”下拉菜单,选择与证书对应的级别。③点击“颁证机构”下拉菜单,选择与证书匹配的颁证机构。④点击“获奖年份”下拉菜单,选择获得证书、奖项的相应年份。⑤点击“添加照片”图标,每位考生均需上传提交身份证带照片面。⑥点击“添加照片”按钮,根据提示上传证书的照片,图片质量务必要清晰。(如下图所示)

注:(1)如有多项证书可点击“继续添加材料”重复上述步骤。 (2)最多只能上传三项证书材料,请优先填写级别较高的职业技能证书。8.完成上述步骤后,请考生仔细阅读“考生提交“免笔试、面试”资格材料诚信承诺书”,确认知晓各条款后点击“确认”按钮完成申请流程。9.考生提交材料后,两个工作日后再次登录系统可在申请表下查看资格申请结果。10.请于2022年3月17日—18日每日9:00—15:00登录上海招考热线www.shmeea.edu.cn完成网上缴费,未缴费的考生则取消面试或笔试资格。11.面试资格审核通过的考生请于3月18日10:00起登录zs.shgju.edu.cn下载打印面试准考证。五、申请免笔试面试条件
(一) 学业水平成绩齐全的应届高中生
免笔试,面试录取条件:(符合以下任何一项即可)(1)在高中阶段获得校级及以上“三好学生”、“优秀团员”、“优秀学生干部”、“优秀团干部”等;(2)获得国家三级运动员及以上称号;高中阶段在市级运动会锦标赛中获得田径、球类、游泳、武术、健美项目个人前八名或集体前三名、个人或集体二等奖以上者。(3)获得发明创造国家专利者。参加志愿服务(公益劳动)达标并获得区级及以上表彰者。参加科技活动或各级竞赛获得区级及以上奖励者。 (4)以“负责人”角色参加研究性学习专题报告获得校级及以上公开交流或奖励,或者以“参与者”角色获得区级及以上公开交流或奖励者。 (5)报考学前教育专业获得声乐、美术、器乐或舞蹈等考级达到七级及以上证书者,或报考艺术类专业获得美术、书法等考级达到六级及以上证书者。(6)学业水平合格性考试7门全部合格者。
(二) 学业水平成绩齐全的应届三校生
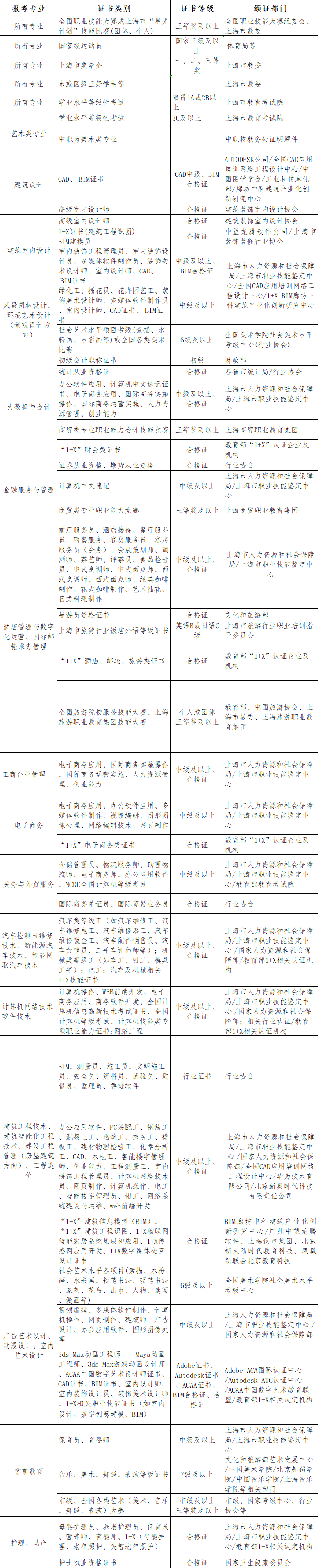
免笔试,面试录取条件:(符合以下任何一项即可)

(三) 历届高中生、学业水平成绩不全的应届高中生及历届三校生、学业水平成绩不全的应届三校生
免笔试、面试条件参照学业水平成绩齐全的高中生和三校生。
六、联系方式
招生咨询电话:021-66761012、18801931998、19521277529QQ咨询群:222687432
